Skip to content
RWI.life
  • Home
  • Shop
  • Blog
  • FAQs
0
RWI.life
Account
0

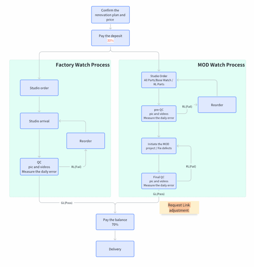
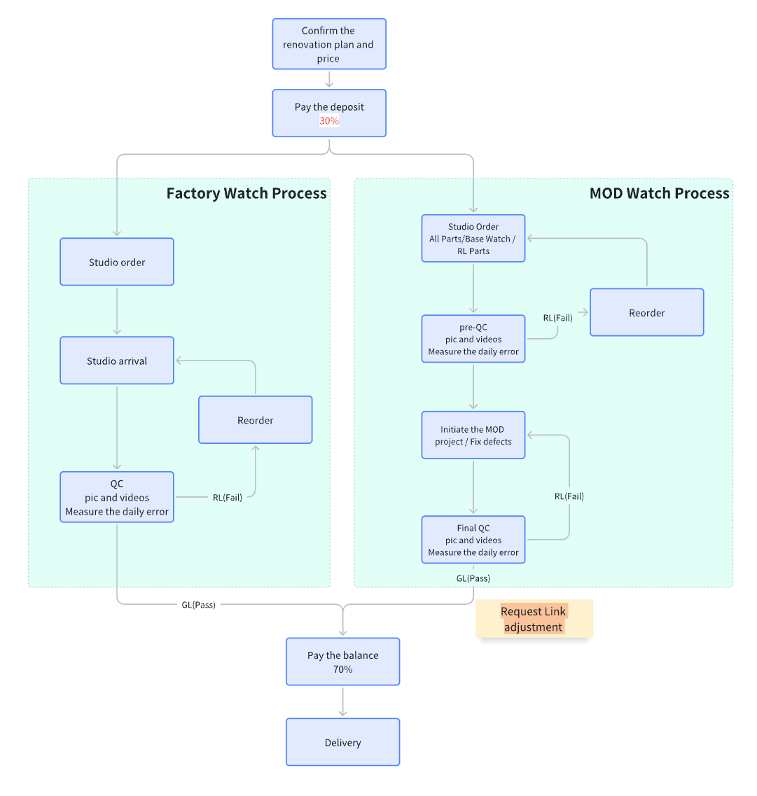
Billing Process​

Important Note: All the following descriptions refer to estimated times, not guaranteed times. This is not a situation unique to our studio; it exists among all dealers and modders. My goal is to deliver faster than other dealers because my studio has multiple supply chains and the highest level of integration in China. The nature of our industry determines that, in addition to completed products, we may encounter various situations, such as factory shortages (of entire watches or parts), delays at plating factories (due to our lack of visibility into their overall order status), and mistakes during processing (as long as humans are involved, errors are possible). Our studio handles a large number of orders, and we may not have the hands to provide photo evidence for every delay. Please ensure you understand this before placing an order.

Timeline - MOD

The plating process usually takes 1-3 weeks. While you can ask about the order status, please be aware that it’s difficult for the factory to provide real-time updates as our order is in their production queue. We can request an update, but getting a detailed progress report may not be possible.WHY?

The plating facility is a large, specialized, and highly discrete factory dedicated to plating metal components for various replica watches, bags, and belts. Operating with a substantial order backlog, it adheres to a strict production schedule. Once a watch is submitted, its processing is integrated into this schedule. The factory typically does not provide unsolicited progress updates, and inquiring about status is a complex task, as it requires a staff member to locate the specific item among a high volume of orders. Therefore, unless under exceptional circumstances, obtaining detailed, step-by-step progress information is not standard practice.

Base watch: Production lead times vary by factory, depending on their capacity and schedule. Factories plan their production based on the number of orders in their queue, which can sometimes lead to unforeseen delays. However, I work with multiple suppliers and will make every effort to source the products from one with readily available stock to meet your timeline.

VSF is currently facing significant delays, with a standard turnaround time of 1-3 weeks. Meanwhile, due to overwhelming market demand, many models from DDF are also experiencing lead times of 1-2 weeks.

Parts: Accessory factories typically maintain a supply of on-hand inventory, allowing for rapid acquisition. However, dials made from special materials are usually custom-manufactured, a process that typically requires 1 to 2 weeks to complete.

Lab-grown diamonds are typically not pre-produced as stock. Consequently, many bezels require hand-setting, a method also frequently used for lugs. This manual craftsmanship is relatively complex, and the production timeline depends on the factory’s order queue, usually taking 1-2 weeks.

Timeline - Delivery

Shipments from the hub to Dubai are dispatched via twice-weekly chartered flights. Please note that real-time tracking is not available for this leg of the journey. The tracking number you have will not show updates. Instead, you can monitor the process directly using the website below. You may also check the status with your tracking number on 17Track.

http://47.112.229.142:8082/trackIndex.htm

https://www.17track.net/zh-cn

for SPT:

http://www.safept.com/

© 2026 RWI.life

Ask a question

    Share

    Lost your password?


    Don't have an account yet? Sign up

    Shopping Cart

    Your cart is empty

    No items in your cart. Go on, fill it up with something you love!

    Start Shopping Now
    Select the fields to be shown. Others will be hidden. Drag and drop to rearrange the order.
    • Image
    • SKU
    • Rating
    • Price
    • Stock
    • Availability
    • Add to cart
    • Description
    • Content
    • Weight
    • Dimensions
    • Additional information
    Click outside to hide the comparison bar
    Compare
    Scroll to top
    • Home
    • Shop
    • Blog
    • FAQs
    Search